首页 专业成果 专业文章 继子女/继父母遭家暴,《反家暴法》能否成为 “保护伞”?

继子女/继父母遭家暴,《反家暴法》能否成为 “保护伞”?

2025-12-15

《中华人民共和国反家庭暴力法》(以下简称“《反家暴法》”)于2016年3月1日正式实施,其中,第二条对家庭暴力作了明确定义,即指家庭成员之间以殴打、捆绑、残害、限制人身自由以及经常性谩骂、恐吓等方式实施的身体、精神等侵害行为。同时,第三十七条规定:“家庭成员以外共同生活的人之间实施的暴力行为,参照本法规定执行”。

 

不难看出,《反家暴法》对家庭暴力的处置与保护措施,因主体是否属于“家庭成员”存在本质区别。因此,如何对“家庭成员”范围进行精准解读,成为实务中适用该法的关键前提。例如,当出现继子女、继父母关系时,《反家暴法》的适用边界在哪里?

 

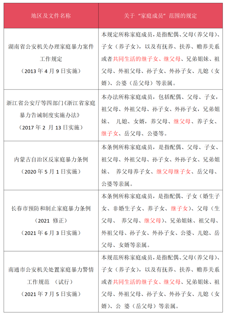
通过梳理发现,全国多个省、自治区已针对《反家暴法》落地出台配套规定,但仅有部分地区明确了“继子女、继父母”是否纳入家庭成员范畴。

 

具体规定如下表所示:

从上位法依据来看,《民法典》第一千零四十五条对家庭成员的定义为:“配偶、父母、子女、兄弟姐妹、祖父母、外祖父母、孙子女、外孙子女为近亲属。配偶、父母、子女和其他共同生活的近亲属为家庭成员。”同时,《民法典》第一千一百二十七条进一步明确“子女包括婚生子女、非婚生子女、养子女和有扶养关系的继子女;父母包括生父母、养父母和有扶养关系的继父母”。

 

值得注意的是,《民法典》的上述规定存在衔接空白——从法律拟制关系的角度出发,对于继子女是否当然属于“子女”范畴、继父母是否当然属于“父母”范畴能否直接认定为家庭成员,情况较为复杂。这也导致各地在配套规定中对继子女、继父母的定位出现差异,如《湖南省公安机关办理家庭暴力案件工作规定》和《南通市公安机关处置家庭暴力警情工作规范 》(试行)中均将“共同生活”作为继子女、继父母纳入家庭成员的前置条件。

 

那么,从再婚家庭视角下,不难发现,很多继子女、继父母并非当然与继父母、继子女共同居住,在此背景下继子女、继父母若遭受家庭暴力,能否受到我国《反家庭暴力法》的保护?

我们先来看一个案例:

王某申请人身安全保护令案 (2025)京0108民保令53号

案情回顾

申请人王某的父亲王某3与母亲田某2009年协议离婚时,王某及其妹王某4均已成年。后王某3与被申请人王某2再婚,王某姐妹与王某2未形成抚养关系,亦未共同生活。

自2014年起,王某2多次针对王某姐妹及其家属实施侵权行为:2014年春节辱骂王某母女并被报警;2024年12月两次上门辱骂、砸门,甚至掐伤王某妹夫;2025年5月砸门辱骂时,掐脖推倒王某爱人致其轻微伤;2025年6月撬锁打砸王某姐妹家门及物品,被公安机关合并处以14日拘留;拘留期满后次日,又到王某住所楼下辱骂半小时。王某因长期受侵扰患上重度抑郁,遂依据《反家暴法》申请人身安全保护令,提出三项请求:1.禁止被申请人骚扰、恐吓、威胁、殴打申请人及申请人的家庭成员(包括但不限于李某、王某4、杜某);2.禁止被申请人前往申请人住所(北京市×区×号楼×单元×)及距离该住所100米范围内区域;3.禁止被申请人以电话、短信、微信、电子邮件等方式联系或骚扰申请人及其家庭成员。

法院观点

人民法院经审查认为,作出人身安全保护令,应当具备下列条件:

(一)有明确的被申请人;

(二)有具体的请求;

(三)有遭受家庭暴力或者面临家庭暴力现实危险的情形。

 

人身安全保护令可以包括下列措施:

(一)禁止被申请人实施家庭暴力;

(二)禁止被申请人骚扰、跟踪、接触申请人及其相关近亲属;

(三)责令被申请人迁出申请人住所;

(四)保护申请人人身安全的其他措施。

 

本案中,王某2自认其确实到王某家砸过门,骂过王某,且从王某提交的行政处罚决定书、派出所受案回执等证据可见,王某2确有对王某及其家人的人身安全与生命健康产生危害及现实的危险性,故本院认为王某申请禁止王某2实施骚扰、恐吓、威胁、殴打王某及其近亲属并前往王某住所的行为,符合申请人身安全保护令的法定条件,本院予以准许;对王某的其他申请事项不予准许。

裁判结果:

一、禁止王某2骚扰、跟踪、接触王某及其相关近亲属;

 

二、禁止被申请人王某2前往王某住所即北京市×区×号楼×单元×房屋;

 

三、驳回王某的其他申请事项。

 

本裁定自作出之日起六个月内有效。人身安全保护令失效前,人民法院可以根据申请人的申请撤销、变更或延长。

本案的关键争议点在于:未与继父母形成抚养关系、未共同生活的继子女,能否被认定为《反家暴法》意义上的“家庭成员”?从裁判逻辑来看,海淀法院并未将“共同生活”或“形成抚养关系”作为认定家庭成员的前置条件,而是聚焦于被申请人行为是否构成家暴及现实危险。即便王某与继母王某2缺乏经济往来和情感联结,法院仍依法核发人身安全保护令,体现了对“家庭成员”范围的宽松解读倾向。

 

随着社会发展,离异、再婚等多元家庭结构日益普遍,厘清“家庭成员”概念对《反家暴法》的实务适用至关重要。再婚家庭的身份关系本身具有复杂性,笔者认为,在《反家暴法》的视角下不应将“共同居住”或“形成抚养关系”作为判定继子女、继父母是否属于家庭成员的刚性标准。《反家暴法》的立法初衷是预防和制止家庭暴力、维护家庭成员的合法权益,建议立法层面从反家暴视角明确家庭成员的界定标准,消除法律适用的地域差异与模糊地带,让法律真正成为所有潜在家暴受害者的“安全保护伞”,切实维护家庭和谐与社会稳定。